🦖 마야
밑으로는 머랭 만들기 튜토리얼

커브툴 이용해서 머랭쿠키 만들기

1. 실린더 생성 후 버택스 잡아주기.
2. 스케일 조정 (저 빨간 사각형 잡으면 y축 제외하고 바꿀 수 있다)

그러면 이렇게 된다

3. 엣지 잡고 컨트롤+B 베벨값을 줘서 끝부분을 뭉툭하게 만든다

4. 윗쪽 페이스를 삭제해 준다.
삭제하는 이유 > 3 사진에서 보면 페이스에 있는 버텍스들이 꽤 망가져있고 겹쳐있는 걸 확인할 수 있는데, 수정하기 귀찮고 머랭 같은 경우에는 그냥 캡으로 덮어버리면 되기 때문이다.

5. 브리지 툴을 이용해 덮어줬다.

6. x (스냅 투 그리드)를 이용해 페이스를 그리드에 맞춰주고 D(피벗 위치 이동)을 이용해 페이스에 피벗을 이동시켰다.

7.cv커브툴 ( Create → Curve Tools → CV Curve Tool )
을 이용해 머랭을 뽑아낼 경로를 생성한다. 이제 저대로 익스투르드를 뽑으면 뽑힐 것이다.
여기서 6 < 을 한 이유가 나온다... cv 커브툴을 할 때 피봇의 위치로 생성되는데 그게 0.0.0에 위치할 경우 제일 이쁘게 뽑히고 오류도 없단다. 그렇다고 합니다.

8. 이렇게 커브와 오브젝트 둘 다 선택한 상태에서 익스투르드로 뽑아내고 싶은 페이스를 잡아준다.
이때 커브는 오브젝트 모드로 해둬야 한다. 안 해둬도 뽑히긴 하는데 해두면 더 잘 뽑히더라... 기분 탓일까?

9. 모양대로 뽑혔다

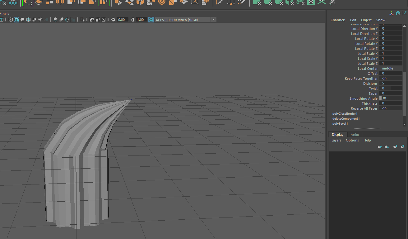
10. 디비전을 이용해 에지 값을 늘려준다.

11. 오른쪽 하이라키 창을 보면 템퍼 <라고 있다. 저걸 조절하면 끝부분을 조일수 있다.
만약에 하이라키창에 저게 안 보이면 익스투드르 탭에 있는 인풋을 눌러보도록 하자.

12. 디테일을 위해 트위스트 값을 줘서 짤주 틀이 저렇게 생긴 걸로 바꿔봤다.

13. 밑에 튀어나와 있던 부분을 위로 올려준다. 이제부터 그냥 디테일 수정만 하면 된다

14. 쨘 디테일을 수정했다.
이 과정이 제일 오래 걸리고 귀찮은 듯... 하지만 어쩔 수 없다 난 얼음이닊가....

15. 마지막으로 스무드만 넣어주면 된다. 근데 스무드 넣기 귀찮고 뭐 더 할거 아니니까 단축키 12345 < 를 적극 활용하도록 하자.

16. 쨘 3번 단축키를 누른 모습이다. 부드러운 모습으로 보기 < 라는데 그냥 스무드 준 상태를 미리 볼 수 있다.


17. 히스토리 삭제하고 라인까지 지워주면 완성.
히스토리 삭제 안 하고 라인 지우면 저 익스투르드 한 부분이 그대로 사라지니 주의할 것.
오늘의 마야 복습은 끝. 캡처하면서 하다 보니 대애애충 15분쯤 걸린 것 같다.
🦖 지브러시
이즈리얼 사망.

너무너무 서럽습니다. 하지만 어제 하루종일 서러워했으니 오늘은 일어나야합니다.
하츄핑 이즈리얼은 돌아올수 없는 강을 건넜고 저는 한단계 성장했습니다.
새로운 친구를 만들어보겠습니다.
이즈리얼을 다시 할까 하다가 노잼일것 같기에 다른 친구를 해보려고 합니다. 포폴이라도 재밌어야지 회사가면 재밌는거 하나도 없더라고요

그래도 지킬건 지켜야죠 이즈리얼이 떠났으니 이즈리얼의 아이돌 동료 케인을 만들어보겠습니다.
이러니까 롤 엄청 좋아하는것 같네요 별로 안좋아합니다.

일단 여기까지 했습니다... 자료조사부터 한번 망치고 다시 깎고 하는데까지 1시간 조금 더 걸린것 같네요
속도가 생명이라는데 제 생명은 다한것 같습니다.
오늘의 지브러쉬도 끝.
짱즈리얼아 보고싶다...
🦖 오픽
사실 많이 못했습니다...
이렇게나 의지가 부족하다니
내일부터 밀린거 3개씩 하루에 5개 하겠습니다 할수있겠지?
아 몰라
시간은 만드는거라고 하잖아요 제가 만들어봄